หน้าแรก
คอมมูนิตี้
ห้อง
แท็ก
คลับ
ห้อง
แก้ไขปักหมุด
ดูทั้งหมด
เกิดข้อผิดพลาดบางอย่าง
ลองใหม่
แท็ก
แก้ไขปักหมุด
ดูเพิ่มเติม
เกิดข้อผิดพลาดบางอย่าง
ลองใหม่
{room_name}
{name}
{description}
กิจกรรม
แลกพอยต์
อื่นๆ
ตั้งกระทู้
เข้าสู่ระบบ / สมัครสมาชิก
เว็บไซต์ในเครือ
Bloggang
Pantown
PantipMarket
Maggang
ติดตามพันทิป
ดาวน์โหลดได้แล้ววันนี้
เกี่ยวกับเรา
กฎ กติกา และมารยาท
คำแนะนำการโพสต์แสดงความเห็น
นโยบายเกี่ยวกับข้อมูลส่วนบุคคล
สิทธิ์การใช้งานของสมาชิก
ติดต่อทีมงาน Pantip
ติดต่อลงโฆษณา
ร่วมงานกับ Pantip
Download App Pantip
Pantip Certified Developer
เลือกใช้ MOSFET เบอร์อะไรดีครับ
กระทู้คำถาม
อิเล็กทรอนิกส์
วิศวกรรมศาสตร์
ไฟฟ้า
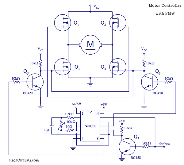
ผมจะทำมินิโปรเจควงจรควบคุมมอเตอร์ DC 12V หาข้อมูลในเน็ตดู ได้วงจรนี้
[Spoil] คลิกเพื่อดูข้อความที่ซ่อนไว้
เครดิต
[Spoil] คลิกเพื่อดูข้อความที่ซ่อนไว้
http://hackcircuits.blogspot.com/2012/08/pwm.html?m=1
ในเว็บไม่ได้บอกเบอร์ของ MOSFET มา ผมควรใช้เบอร์อะไรดีครับ
▼
กำลังโหลดข้อมูล...
▼
แสดงความคิดเห็น
กระทู้ที่คุณอาจสนใจ
ซ่อม Dc - Dc Buck Converter ที่เสียหาซื้ออะไหล่ไม่ได้ก็เลยใช้เบอร์แทน
เรื่องนี้ต้องเริ่มจากผมใช้คอมพิวเตอร์ตอนกลางวันก็เลยคิดที่จะประหยัดไฟโดยหันมาใช้ไไฟ้าจากโซล่าเซลล์ ผมงบน้อยก็เลยใช้บั๊คคอนเวอร์เตอร์+ชาร์จเจอร์แบบ PWM โดยเจ้าบั๊คคอนเวอร์เตอที่ผมใช้ซื้อออนไลน์มาจากเมื
Like สาระ?
วงจรควบคุมมอเตอร์ ใช้ MOSFET ต่อแบบ H-bridge (DC 12v) รับค่าจาก USB
ขอความอนุเคราะห์ท่านผู้รู้ แนะนำวงจร H-bridge ที่รับค่าจาก PC ผ่าน USB แล้วไปขับวงจร H-bridge ออมอเตอร์ที่ใช้เป็นมอเตอร์ปรับกระจกรถยนต์นะครับ รุ่น MITSUBA JAPAN 12V WR-2 ขอความอนุเคราะห์ด้วยนะครับ ข
ArunothaiCs
วงจรควบคุมความเร็วมอเตอร์ DC 12V. เเต่ล่ะส่วนทำงานอย่างไร
วงควบคุมความเร็วมอเตอร์ เเต่ละอย่างมันสัมพันธ์อย่าไร เเต่ล่ะชิ้นทำงานไง เริ่มตั้งเเต่ ... มอสเฟท Lm317, ic555
สมาชิกหมายเลข 4688309
วงจรใช้ IC LM317 ใช้ไปซักพักแล้วไอซีร้อนมาก ปรับตรงไหนไม่ให้ร้อนครับ
แผ่นวงจรนี้เป็นของไฟ led โดยเขาแจ้งว่าใช้ได้กับ input 12-30v DC ตอนผมเอามาลองใช้สำหรับไฟ 12v DC ก็ไม่มีปัญหาอะไรนะครับ แต่ถ้าขยับ input เป็น
น้องโอ มือใหม่
ออกแบบวงจร Mosfet แบบนี้ถูกต้องใหมครับ
https://drive.google.com/file/d/0B-x2xO59BVbJcjBETFZkdGNlWTg/view?usp=sharing วงจร Mosfet แบบนี้ถ้าจะเอาไปขับปั้มน้ำและมอเตอร์ DC 12V 2A โดยหรี่จากคำสั่ง PWM 3.3V ถูกต้องใหมครับ จะมีจุดอ่อนอะไรที่ต้อ
สมาชิกหมายเลข 710959
ลัคนามีน เสาร์จรทับลัคน์ ต้องระวังเรื่องอะไรเป็นพิเศษมั้ยค่ะ
ลัคนามีน เสาร์จรทับลัคน์ ต้องระวังเรื่องอะไรเป็นพิเศษมั้ยค่ะ รู้สึกกังวลค่ะ รบกวนท่านอาจารย์ที่มีความรู้ทั้งหลาย ช่วยแนะนำ ชี้แนะด้วยค่ะ ขอบคุณมากค่ะ
สมาชิกหมายเลข 6427101
วงจรควบคุมความเร็วมอเตอร์ DC 12V อยากปรับเปลี่ยนครับ
จากกระทู้เดิม http://www.pantip.com/tech/electronics/topic/EE3092096/EE3092096.html ผมเปลี่ยน mosfet แล้วใช้งานได้ดี แต่อยากให้วงจรนี้ทำงานอื่นได้มากขึ้น ขอถามต่อนะครับ 1. อยากให้รองรับ Vin ที่มากก
ยังไม่ได้เป็นสมาชิก
สวิตชิ่งเพาเวอร์ซัพพลายที่เล็กที่สุดที่ผมเคยเห็นครับ
ภาคจ่ายไฟแบบสวิตชิ่งมีมานานแล้วที่ผมเคยเห็นครั้งแรกในชีวิตก็อยู่ในเครื่องทีวีสีช่างซ่อมทีวีทุกคนจึงรู้จักวงจรนี้ดี แต่สวิชชิ่งเพาเวอร์ซัพพลายที่มีขนาดพอๆ กับเหรียญ 10 บาทนี้ผมพึ่งเคยเห็นเป็นครั้
Like สาระ?
ใช้ Timer switch ควบคุมโซเลนอยด์ + ปั๊มน้ำ ลองต่อใน Sim ดูแล้วงงๆครับ
ผมใช้ Timer switch ควบคุมการให้น้ำโรงเห็ด เดิมทีก็จะต่อจาก 24v DC Power supply >> Timer switch >> Solenoid ปิดเปิดน้ำ จากปั๊มน้ำอัตโนมัติ 220v AC พอโซเลนอยด์มันเปิด ปั๊มน้ำก็ทำงานอัตโนมติ
Sithpon
ขอวงจรควบคุมมอเตอร์ DC 12V หน่อยครับ
ต้องโปรเจคส่งอาจารย์ ถ้า หมุน แบบ ซ้าย ขวา ได้ยิ่งดีครับ
สมาชิกหมายเลข 2721905
อ่านกระทู้อื่นที่พูดคุยเกี่ยวกับ
อิเล็กทรอนิกส์
วิศวกรรมศาสตร์
ไฟฟ้า
บนสุด
ล่างสุด
อ่านเฉพาะข้อความเจ้าของกระทู้
หน้า:
หน้า
จาก
แชร์ :
โปรดศึกษาและยอมรับนโยบายข้อมูลส่วนบุคคลก่อนเริ่มใช้งาน
อ่านเพิ่มเติมได้ที่นี่
ยอมรับ
เลือกใช้ MOSFET เบอร์อะไรดีครับ
ในเว็บไม่ได้บอกเบอร์ของ MOSFET มา ผมควรใช้เบอร์อะไรดีครับ