หน้าแรก
คอมมูนิตี้
ห้อง
แท็ก
คลับ
ห้อง
แก้ไขปักหมุด
ดูทั้งหมด
เกิดข้อผิดพลาดบางอย่าง
ลองใหม่
แท็ก
แก้ไขปักหมุด
ดูเพิ่มเติม
เกิดข้อผิดพลาดบางอย่าง
ลองใหม่
{room_name}
{name}
{description}
กิจกรรม
แลกพอยต์
อื่นๆ
ตั้งกระทู้
เข้าสู่ระบบ / สมัครสมาชิก
เว็บไซต์ในเครือ
Bloggang
Pantown
PantipMarket
Maggang
ติดตามพันทิป
ดาวน์โหลดได้แล้ววันนี้
เกี่ยวกับเรา
กฎ กติกา และมารยาท
คำแนะนำการโพสต์แสดงความเห็น
นโยบายเกี่ยวกับข้อมูลส่วนบุคคล
สิทธิ์การใช้งานของสมาชิก
ติดต่อทีมงาน Pantip
ติดต่อลงโฆษณา
ร่วมงานกับ Pantip
Download App Pantip
Pantip Certified Developer
พี่ๆช่วยดูเรื่องออกเเบบวงจรโปรเจ็คระบบทดสอบเเรงกดคันทางรถไฟจำลองหน่อยคับ
กระทู้คำถาม
วิศวกรรมศาสตร์
Integrated Circuit
วงจรไฟฟ้า
Microcontroller
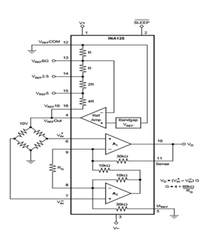
ตอนนี้ผมใช้ force sensor กับ ic ina125 ในการทดลองทำวงจร โดยตัวโปรเจ็คจะฝัง ตัวsensor จะหุ้มเเผ่นซิลิโคนหน้า 1มิล บนล่างประกบรวม2 มิล ใว้ใต้คันทางรถไฟจำลอง3ชั้นด้วยกัน โดยความลึกทั้งหมดรวมทั้ง3ชั้น 5 cm เเล้ววัดเเรงกดเวลารถไฟวิ่งผ่าน ประมวลผลโดย vout ที่ออกจาก ic ina 125 จะนำไปเข้าโมดูล เเปลงสัญญาณอนาล็อกเป็นดิจิตอลads 1115 เเละ ส่งไปประมวลผลที่esp 32 เเสดงผลผ่าน web app วงจรจริงใช้sensor 12 ตัว ic 12 ตัว วัด 3 ชั้นเเบ่งระยะห่างเท่าๆกันคับระยะที่ต้องการวัดทั้งหมด150 cm นํ้าหนักช่วงที่ต้องการวัด 1-6kg sensor วัดได้สูงสุด10 kg ข้อมูลวัดค่าความต้านทานของตัว force sensor น้ำหนัก = 0 kg (ไม่มีแรงกด) วัดsensorเเบบไม่ผ่านวงจรอย่างละๆ5ครั้ง 1.370 kΩ 2.320 kΩ 3.331 kΩ 4.470 kΩ 5.360 kΩ 2) เทสที่น้ำหนัก ≈ 2.952 kg ครั้งที่R (kΩ) 1=1.968 kΩ 2=1.948 kΩ 3=1.946 kΩ 4=1.863 kΩ 5=1.862 kΩ 3) น้ำหนัก ≈ 1.552 kg ครั้งที่ 1=3.186 kΩ 2=3.146 kΩ 3=3.133 kΩ 4=3.112 kΩ 5=3.120 kΩ ตอนนี้ปัญหาที่เจอ มีเรื่องวงจรที่ใช้ เเต่ละขา esp32 รับเเรงดันไฟเเค่ 3.3 v เเต่ไฟจาก vout วงจรขยายมันเกิน พี่ๆมีวงจรหรือ ic อะไรเเนะนำมาได้เลยคับ
ปล.วงจรที่ต่อใว้ตอนนี้ก็ไม่เเน่ใจถูกต้องไหมคับ
▼
กำลังโหลดข้อมูล...
▼
แสดงความคิดเห็น
กระทู้ที่คุณอาจสนใจ
ออกเเบบวงจร power amp class A ภาคปรี ให้หน่อยครับ
วงจร power amp class A
สมาชิกหมายเลข 3651448
จะต่อ เข้าเครื่องขยายเสียง แต่มันเป็นขั้ว แบบ LP LN ครับ
ชิบวงจร ตามรูปเลยครับ เสียงเอาท์พุต เป็น N P จะเอามาต่อเครื่องเสียงบ้าน ที่มันเป็น กราว ซ้าย ขวา ต้องทำยังไงครับ
สมาชิกหมายเลข 1172967
มหันตภัย ไฟไหม้ จากพาเวอร์แบงค์
ข่าวไฟไหม้อาคารที่พัก จากการชาร์จพาวเวอร์แบงค์มีบ่อยขึ้น พาวเวอร์แบงค์ระเบิดใส่หน้าสาวก็มี แต่ภาครัฐ หน่วยงานมาตรฐาน ก็ยังไม่ออกมาตรวจสอบ สินค้ามีวางขาย และขายออนไลน์ ไร้มาตรฐาน ไม่ว่ามีแบรนด์ ไร้แบรน
สมาชิกหมายเลข 4755513
ช่วยเกี่ยวกับเเนวข้อสอบดิจิตัล พีชคณิตบูลีน
ขอถามหน่อยนะคะ เเนวข้อสอบมาค่ะ อยากรู้ในข้อสองว่า NORกับNANDมันต่างกันยังไงคะ คือ เข้าเว็บไหนก็เห็นว่า ใช้ตารางความจริงเดียวกัน ทำตัวอย่างให้ดูทั้งสองข้อเลย อยากรู้ความเเตกต่างของ ว่าถ้าเป็นเเนนหรือนอ
สมาชิกหมายเลข 720274
🇺🇲🧑🔬 นักวิจัยสหรัฐฯ โชว์ชิป3มิติ จัดวางCPU ram cache ซ้อนกันแบบแนวตั้งแทนแนวนอน ประสิทธิภาพต่อวัตต์ดีขึ้น1000เท่า😳
มาแล้วชิปแบบ 3 มิติ ตัวแรกของโลก ที่เปลี่ยนแนวคิดการออกแบบชิปไปจากเดิมอย่างชัดเจน แทนที่จะวางทุกอย่างเรียงกันบนระนาบเดียว ชิปตัวนี้เลือกจัดวางส่วนประกอบสำคัญอย่างแคชและส่วนอื่น ๆ ขึ้นไปในแนวตั้งบน die
สมาชิกหมายเลข 8540418
จะให้สนามบินอู่ตะเภาโต ควรเน้นทำขนส่งสาธารณะและโครงสร้างพื้นฐานอื่นรอบอู่ตะเภามากกว่ารถไฟ 3 สนามบิน รถไฟสำคัญน้อย
มีหลายคนที่ยังลุ้นให้รถไฟ 3 สนามบินเกิด เพราะคิดว่าถ้ามีรถไฟ 3 สนามบินแล้ว คนต้องใช้บริการสนามบินอู่ตะเภาเยอะแน่นอน แต่เรากลับมองว่ารถไฟ 3 สนามบินไม่ค่อยมีส่วนช่วยทำให้คนใช้บริการสนามบินอู่ตะเภา สนา
สมาชิกหมายเลข 4764697
สารานุกรมปืนตอนที่ 650 General Dynamics’ Next Generation Squad Weapon – The RM277
ขอขอบคุณเพจ GUN in The World แอดมิน Gtd.77 อย่างสูงครับ" https://www.facebook.com/catwarriorandroyalthaiarmyman/ GD NGSW-AR เเละ GD NGSW
สมาชิกหมายเลข 3543372
ช่วยด้วยครับ โปรแกรม pspice9.2
ช่วยด้วยครับ โปรแกรม pspice9.2 คือผมอยากจะจำลองวงจรเป่าเทียนอิเล็กทรอนิกส์ http://www.circuit-finder.com/categories/sensor/sound-sensor/810/electronic-candle-blow-out-schematic แล้วจะใช้โปรแกรม pspic
tnants012345
December in Osaka ! ส่งท้ายปีด้วยไฟประดับ พร้อมช้อปกันดั้ม ฟิกเกอร์กันพลา ของเล่นของสะสม
ขึ้นชื่อว่าเดือนธันวาคม นอกจากจะเป็นเดือนสุดท้ายของปีแล้ว ความพิเศษของเดือนธันวาคมในประเทศญี่ปุ่นก็คือ อากาศที่หนาว บรรยากาศแสนโรแมนติก และหิมะในบางพื้นที่ พร้อมอีเว้นท์ใ
สมาชิกหมายเลข 4114214
มนุษย์ เงินเดือนในรัฐล้มเหลว มีข้อดีอะไรบ้าง หากินสุจริต แต่ก็จน ไม่รวยแสนล้าน เสียภาษี แต่รัฐแจกเงินหมื่นให้คนค้ายาบ้า
. คนที่ทำ ธุรกิจ สีเทา. คนที่อ้างว่า ตัวเองจน ต้องมี บัตรคนจน ขึ้นรถไฟฟรี ก็ไปสูบบุหรี่ กินเหล้าบนรถไฟ ประเทศ เรามี คนติดตาม คนทำตัวแย่.ๆ. ทำลายชื่อเสียงคนไทย ไปเต้นบนหลังคา,รถที่ญีปุ่น คนพวกนี้
สมาชิกหมายเลข 6115048
อ่านกระทู้อื่นที่พูดคุยเกี่ยวกับ
วิศวกรรมศาสตร์
Integrated Circuit
วงจรไฟฟ้า
Microcontroller
บนสุด
ล่างสุด
อ่านเฉพาะข้อความเจ้าของกระทู้
หน้า:
หน้า
จาก
แชร์ :
โปรดศึกษาและยอมรับนโยบายข้อมูลส่วนบุคคลก่อนเริ่มใช้งาน
อ่านเพิ่มเติมได้ที่นี่
ยอมรับ
พี่ๆช่วยดูเรื่องออกเเบบวงจรโปรเจ็คระบบทดสอบเเรงกดคันทางรถไฟจำลองหน่อยคับ
ปล.วงจรที่ต่อใว้ตอนนี้ก็ไม่เเน่ใจถูกต้องไหมคับ